(原创文章,版权归:leyu乐鱼体育APP官方网站所有,侵权必究)
公司电话:0769-22229019 网址:www.
由于便携式设备已越来越普及,这类产品中有许多是采用锂离子电池供电,而由于锂离子电池的特性与其它可充电电池不同,自身不具有保护性,电池内部通常都带有一块电路板,本文将对锂离子电池的特点及其保护电路工作原理进行阐述。
锂电池分为一次电池和二次电池两类,目前在部分耗电量较低的便携式电子产品中主要使用不可充电的一次锂电池,而在笔记本电脑、手机、PDA、数码相机等耗电量较大的电子产品中则使用可充电的二次电池,即锂离子电池。
由于锂离子电池的化学特性,在正常使用过程中,其内部进行电能与化学能相互转化的化学正反应,但在某些条件下,如对其过充电、过放电和过电流将会导致电池内部发生化学副反应,该副反应加剧后,会严重影响电池的性能与使用寿命,并可能产生大量气体,使电池内部压力迅速增大后爆炸而导致安全问题,因此所有的锂离子电池都需要一个保护电路,用于对电池的充、放电状态进行有效监测,并在某些条件下关断充、放电回路以防止对电池发生损害。
一、单节保护电路
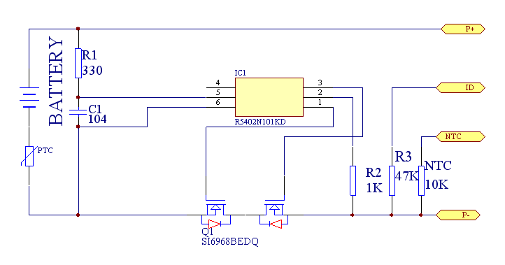
下图为一个典型的单节锂离子电池保护电路原理图。

如上图所示,该保护回路由两个MOSFET (Q1包含两个MOSFET)和一个控制IC(IC1)外加一些阻容元件构成。控制IC负责监测电池电压与回路电流,并控制两个MOSFET的栅极,MOSFET在电路中起开关作用,分别控制着充电回路与放电回路的导通与关断,单节保护IC早期的延时电容外置在保护IC外围电路,现在延时部分均内置在保护IC的内部,该电路具有过充电保护、过放电保护、过电流保护与短路保护功能,其工作原理分析如下:
1、正常状态
在正常状态下电路中IC1的“CO”(第3脚)与“DO”(第1脚)脚都输出高电压,两个MOSFET都处于导通状态,电池可以自由地进行充电和放电,由于
MOSFET的导通阻抗很小,通常小于30毫欧,因此其导通电阻对电路的性能影响很小。
此状态下保护电路的消耗电流为μA级,通常小于5μA。
2、过充电保护
锂离子电池要求的充电方式为恒流/恒压,在充电初期,为恒流充电,随着充电过程,电压会上升到4.2V(根据正极材料不同,有的电池要求恒压值为4.1V),转为恒压充电,直至电流越来越小。
电池在被充电过程中,如果充电器电路失去控制,会使电池电压超过4.2V后继续恒流充电,此时电池电压仍会继续上升,当电池电压被充电至超过4.3V时,电池的化学副反应将加剧,会导致电池损坏或出现安全问题。
在带有保护电路的电池中,当控制IC检测到电池电压达到4.28V(该值由控制IC决定,不同的IC有不同的值)时,其“CO”脚将由高电压转变为零电压,使V2由导通转为关断,从而切断了充电回路,使充电器无法再对电池进行充电,起到过充电保护作用。而此时由于V2自带的体二极管VD2的存在,电池可以通过该二极管对外部负载进行放电。
在控制IC检测到电池电压超过4.28V至发出关断V2信号之间,还有一段延时时间,我们称为过充保护延时,时间由IC内部或外部延时电容决定,通常设为1秒左右,以避免因干扰而造成误判断。
3、过放电保护
电池在对外部负载放电过程中,其电压会随着放电过程逐渐降低,当电池电压降至2.5V时,其容量已被完全放光,此时如果让电池继续对负载放电,将造成电池的永久性损坏。
在电池放电过程中,当控制IC检测到电池电压低于2.3V(该值由控制IC决定,不同的IC有不同的值)时,其“DO”脚将由高电压转变为零电压,使V1由导通转为关断,从而切断了放电回路,使电池无法再对负载进行放电,起到过放电保护作用。而此时由于V1自带的体二极管VD1的存在,充电器可以通过该二极管对电池进行充电。
由于在过放电保护状态下电池电压不能再降低,因此要求保护电路的消耗电流极小,此时控制IC会进入低功耗状态,整个保护电路耗电会小于0.1μA。
在控制IC检测到电池电压低于2.3V至发出关断V1信号之间,也有一段延时时间,该延时时间的长短由IC或外部延时电容决定,通常设为100毫秒左右,以避免因干扰而造成误判断。
4、过电流保护
由于锂离子电池的化学特性,电池生产厂家规定了其放电电流最大不能超过2C(C=电池容量/小时),当电池超过2C电流放电时,常规电池将会导致电池的永久性损坏或出现安全问题。
电池在对负载正常放电过程中,放电电流在经过串联的2个MOSFET时,由于MOSFET的导通阻抗,会在其两端产生一个电压,该电压值U=I*RDS*2, RDS为单个MOSFET导通阻抗,控制IC上的“V-”脚对该电压值进行检测,若负载因某种原因导致异常,使回路电流增大,当回路电流大到使U>0.15V(该值由控制IC决定,不同的IC有不同的值)时,其“DO”脚将由高电压转变为零电压,使V1由导通转为关断,从而切断了放电回路,使回路中电流为零,起到过电流保护作用。
在控制IC检测到过电流发生至发出关断V1信号之间,也有一段延时时间,该延时时间的长短由IC内部或外部延时电容决定,通常为13毫秒左右,以避免因干扰而造成误判断。
注:矿业用电池要小于10毫秒,因为接触时大电流产生的火花能致使瓦斯爆炸!
在上述控制过程中可知,其过电流检测值大小不仅取决于控制IC的控制值,还取决于MOSFET的导通阻抗,当MOSFET导通阻抗越大时,对同样的控制IC,其过电流保护值越小。
5、短路保护
电池在对负载放电过程中,若回路电流大到使U>0.9V(该值由控制IC决定,不同的IC有不同的值)时,控制IC则判断为负载短路,其“DO”脚将迅速由高电压转变为零电压,使V1由导通转为关断,从而切断放电回路,起到短路保护作用。短路保护的延时时间极短,通常小于7微秒。其工作原理与过电流保护类似,只是判断方法不同,保护延时时间也不一样。
以上详细阐述了单节锂离子电池保护电路的工作原理,多节串联锂离子电池的保护原理与之类似,在此不再赘述,上面电路中所用的控制IC为日本理光公司的R5402系列,在实际的电池保护电路中,还有许多其它类型的控制IC,如日本精工的S-8241/8261/8211系列、日本MITSUMI的MM3177/3077系列、台湾富晶的FS312和DW01系列、台湾类比科技的AAT8632系列等等,其工作原理大同小异,只是在具体参数上有所差别,有些控制IC为了节省外围电路,将滤波电容和延时电容做到了芯片内部,其外围电路可以很少,如日本精工的S-8241系列。
除了控制IC外,电路中还有一个重要元件,就是MOSFET,它在电路中起着开关的作用,由于它直接串接在电池与外部负载之间,因此它的导通阻抗对电池的性能有影响,当选用的MOSFET较好时,其导通阻抗很小,电池包的内阻就小,带载能力也强,在放电时其消耗的电能也少。
随着科技的发展,便携式设备的体积越做越小,而随着这种趋势,对锂离子电池的保护电路体积的要求也越来越小,在这两年已出现了将控制IC和MOSFET整合成一颗保护IC的产品,有的厂家甚至将整个保护电路封装成一颗小尺寸的IC,如SEIKO\MITSUMI公司的产品。
6、关于PTC,其实PTC作为电池的第一个安全机构,当电池内的温度上升时,PTC的阻值随之上升,因而当电池内部的温度过高时,会自动切断阴极引线与阴极之间的电路。因为NI-MH电池一般在放电期间较为容易产生温度过高现象,所以NI-MH电池一定要用PTC来做保护,否则会引起其他危险情况!而现在我们所用的LI电池1C以下电流温度上升比较小,基本上不用PTC,但是有些高端客户会增加PTC,来增大电池的安全系数!
7、关于NTC,一般是配合充电器和用电设备,在检测电池温度过高是来关断回路!使整个回路不在工作。一般来讲充电时电池会较为容易产生温度升高,特别是大一点的电池,充电电流较大,还有加装加装外壳或其他腔体内部,容易积累热量,那么NTC就显的极为重要!
二、串并联的概念
1、串联的概念即是电压的累计,容量保持单体容量。
例如单体电芯为PL383450 3.7V/1000mAh 那么四节电芯串联电压表现出来就是4×3.7V=14.8V,而容量则保持不变为1000mAh 整个电池表现为1000mAh/14.8V
2、并联的概念是容量的累计,而电压保持单体的电压
例如单体电芯为PL383450 3.7V/1000mAh 那么4节电芯并联起来表现出来的就是容量为4000mAh,电压表现出来的就是3.7V。整个电池表现为4000mAh/3.7V
3、装配短路注意事项
一般来讲并联的电池,电芯相互之间不存在短路的危险,但是多节电池装配时就会存在装配短路的问题!短路瞬间外表会体现打火花的现象,相互之间装配短路是由于不等位的电势差(也就是压差)造成的!这里导入一个电势差的概念,其实有电跟我们所说的电压大小是相对而言的!比如说4节电池现在每节电压为3.7V。那么V1为3.7V,V2为7.4V,V3为11.1V,V4为14.8V,但是相对电压就不一样了,V1相对于GND是3.7V,那么V4相对于V1则是11.1V,V3相对于V1是7.4V,V3相对于V2是3.7V,这些就是他们之间的相对电压。

串联连接时只能是按顺序连接,了解转接板或线路板上的相对电位点,不能混接造成有相对压差的点相连从而造成相互之间短路。
三、两节保护电路

保护原理跟单节的一样,增加了两节电芯中间点的采样,过流保护采样放电端MOSFET的阻值。
过充保护采样引脚电池正常工作时为关闭状态(外部表现低电平),过充状态工作时为打开状态(外部表现高电平)!
第五脚位为延时电容脚位!
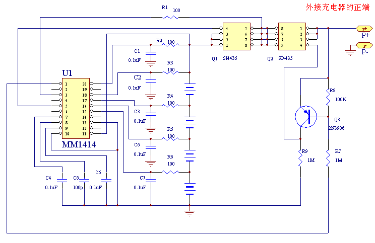
四、三、四节保护电路

下图说明了各个脚位的定义:

1脚为过充电压控制脚
2、4、6、12、14、19为空脚,没有定义。
3脚为过流保护控制脚
5脚为放电保护控制脚
7为放电延时时间调解控制脚,通过调解外部电容来调解时间
8脚过流保护延时时间设定控制脚。通过调解外部电容来调解时间
9脚过充保护延时时间设定控制脚。通过调解外部电容来调解时间
10接地脚
11脚为三节四节保护电路调解点,当此脚接电芯串联最高点时为4节保护电路,当此脚接地时为3节电池保护电路
13脚放电控制开关脚,当此脚为低电平时IC的第五脚为低电平状态,电路正常充放电,当此脚为高电平时IC的第五脚为高电平状态,则电路不能放电。
15、16、17、18分别为四节电池的分别电位点
20脚为电源脚。